【行業招聘】東南大學2024年實驗技術崗位招聘公告(第一批)
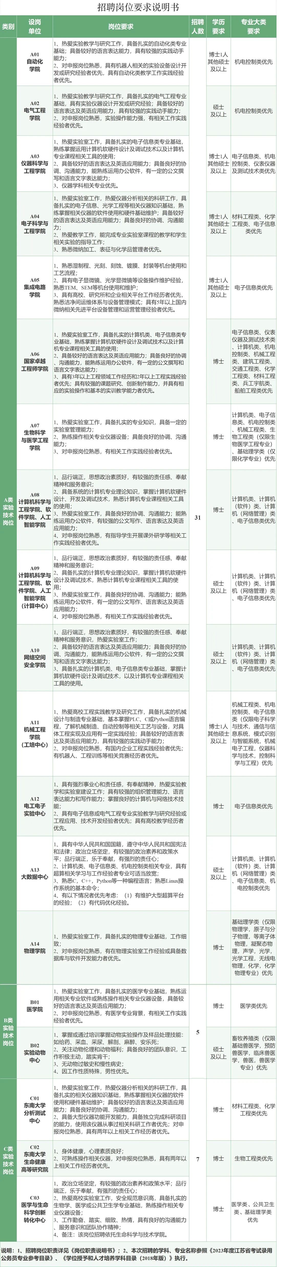
轉自 東大人事人才 東南大學坐落于鐘靈毓秀、虎踞龍蟠的金陵古都——南京,是享譽海內外的著名高等學府,學校是國家教育部直屬并與江蘇省共建的全國重點大學,是國家“985工程”和“211工程”重點建設大學之一。2017年,東南大學入選世界一流大學建設A類高校名單。為適應新時代東南大學“雙一流”建設要求,選拔優秀適崗人才,優化人員結構,現面向社會公開招聘實驗技術人員,有關事項公告如下: 一、招聘崗位 學校面向社會公開招聘實驗技術崗位43個(其中博士崗位24個),具體崗位職責及招聘要求詳見《東南大學2024年實驗技術崗位招聘說明書(第一批)》(文章末尾點擊下載)。 二、基本條件 1、具有中華人民共和國國籍,遵守中華人民共和國憲法和法律; 2、擁護黨的路線、方針、政策,有較強的政治素養和政策水平;品行端正,樂于奉獻,有強烈的責任心; 3、熱愛高等教育事業,具備扎實的專業基礎,熟練運用相關專業軟件或熟練操作相關專業儀器設備;具備較好的語言表達及英語應用能力;對申報崗位熟悉,有相關工作實踐經驗者優先; 4、身體健康,心理素質良好,碩士原則上不超過30周歲(1994年1月1日后出生);具有三年以上同崗位工作經驗且做出一定成績者,或持有相關專業資格證書者,原則上不超過32周歲(1992年1月1日后出生);工作業績突出,持有相關專業資格證書且具有中級職稱者(非學校評審職稱不兌現待遇),或具有博士學歷學位者,原則上不超過35周歲(1989年1月1日后出生); 5、具備所聘崗位要求的其他資格條件; 6、須有國家認可的學歷及相應學位,國(境)外留學人員原則上應在2024年7月31日前取得教育部學歷學位認證;國內應屆畢業生原則上應在2024年7月31日前取得學歷和學位證書; 7、有下列情況之一者,不受理報名: (1)受過司法、行政機關處罰的; (2)涉嫌違法正在接受有關部門審查尚未作出結論的; (3)尚在處分期內的。 三、招聘崗位 (一)報名時間及方式 2024年2月3日至2024年2月20日,登陸東南大學招聘系統http://zp.ehall.seu.edu.cn進行網上報名,按照系統提示填寫申報信息,選擇意向崗位,材料填寫不全者視為放棄報名。報名截止后,所有報名信息將不能更改。 (二)報名注意事項 1、根據系統提示填寫基本信息、學習經歷(學歷學位證書掃描件及學信網證明)、工作經歷(勞動/聘用合同或社保繳納證明)等,并嚴格按要求上傳附件材料(應聘人員無法提供附件材料、提供的附件材料不符合要求,或存在弄虛作假行為的,學校有權取消其報名或錄用資格)。個人信息及相關表格信息應填寫完整,個人經歷必須保持連續。 2、有下列情形之一的,不得應聘: (1)現役軍人、普通高校在讀非應屆畢業生; (2)應聘人員與所應聘崗位的部門負責人和公開招聘工作人員有夫妻關系、直系血親關系、三代以內旁系血親關系、近姻親關系或者其他《事業單位人事管理回避規定》中須回避的親屬關系的,以及應聘人員與現有在崗人員存在上述關系,到崗后又有直接上下級領導關系的; (3)國家和江蘇省其他規定不得參加事業單位應聘的人員。 3、如符合條件的報考人數少于崗位招聘人數3倍(招聘博士崗位除外),將相應核減該招聘崗位人數或取消招聘崗位,并在東南大學人事處主頁公示公告專欄進行公告。 (一)考試考核 1、資格審查和人員初選 根據《崗位招聘說明書》進行資格審查和人員初選,確定進入初試人員名單?!安┦繊徫弧眱H限博士畢業生(含應屆畢業生)報名,“碩士及以上崗位”碩士和博士均可報名。 2、初試和筆試 學校組織初試,確定進入筆試人員名單。在筆試成績合格人員中,按照招聘崗位擬招人數3倍的比例,從高分到低分依次確定進入面試的人選,比例內末位并列順延??疾煲源箢惻判驗橹?,部分崗位限制專業,若比例內進入下一輪人員中符合該專業要求的人員不足,將按照從高分到低分的順序適當補充部分該專業人員進入下一輪。 3、小組面試和學校進人會面試 學校組織兩輪面試,考察以大類排序為主,具體形式、流程安排和時間地點將另行通知。 (二)體檢、考察 考試考核結束后,按招聘崗位擬招聘人數1:1的比例,從學校進人會面試合格人員中按分數從高到低確定參加體檢人員。體檢標準參照《國家公務員錄用體檢通用標準(試行)》執行。因體檢不合格等原因出現招聘崗位空缺時,在考核合格人員中,根據學校進人會面試成績從高到低進行遞補。 學校對體檢合格的擬錄用人員進行考察。根據任職要求和崗位條件,重點考察其思想政治表現、道德品質、相關業務能力和工作實績并根據考察結果,確定擬錄用人員名單。擬遞補人員暫不體檢和考察,需遞補時再另行通知。在考察中發現有下列情況之一者,取消錄用資格: 1、不能堅持黨的基本路線,在重大政治問題上不能與黨中央保持一致; 2、有嚴重的違法違紀行為或被司法機關確定為犯罪嫌疑人; 3、沒有考察依據(如個人檔案)或報名時提供虛假證明和材料; 4、其它經招聘工作組研究確定不能錄用的。 (三)校長辦公會決議 考試考核、體檢和考察通過者提請校長辦公會決議,根據學校發展及崗位需求,討論研究決定擬聘用人員名單。 五、公示與聘用 (一)公示及錄用 1、擬聘用人員名單及聘用方式將在東南大學人事處主頁進行公示。 2、公示無異議人員,由東南大學為其辦理相關聘用手續,簽訂聘用合同。聘用人員試用期為6個月,試用期滿,經用人單位考核合格后繼續聘用;試用期考核不合格的,終止聘用關系。 (二)聘用方式 原則上按非在編人事代理方式聘用,取得博士學歷學位者經校長辦公會審議后可按事業編制聘用。 (三)遞補機制 1、本次招聘后,按照招聘崗位數1:2的比例建立人才備用庫,一年內如有人員流失,從備用庫中選擇符合崗位要求的人員按照考核結果從高分到低分進行考察遞補。 2、筆試成績一年內有效,因聘用人員放棄、離職等原因導致聘用崗位空缺的,可根據筆試成績再次組織面試。 1、應聘人員在報名、考核、體檢、考察過程中或聘用后查實存在隱瞞事實及違紀違規行為的,視具體情形和情節輕重,分別給予取消報考資格、取消考試成績、不予聘用、記入誠信檔案庫等處理,構成犯罪的依法追究刑事責任。 2、考核時間和地點將在東南大學人事處主頁公告,或以短信、郵件等形式通知資格初審合格的應聘人員,應聘人員應按規定的時間和地點參加考核,否則視為放棄資格。應聘人員須準確填寫電子郵箱及移動電話,因聯系方式填寫錯誤而導致的一切后果由應聘者本人承擔。 3、屬于下列情況之一者,學校可取消錄用資格: (1)無工作單位的人員在學校通知辦理入職手續后,15個工作日內不與學校簽訂聘用合同者; (2)有工作單位的人員在學校通知辦理入職手續后,在規定時間內不能提供與原單位解除工作關系證明者(規定時間根據崗位需求一般為1個月,特殊情況最多不超過2個月); (3)應屆畢業生不能按期取得相應學歷學位證書者。 七、聯系方式 聯系人: 孫老師、李老師、黃老師、石老師 電 話: 025-83792753 025-52090259 025-52090260 郵 箱: seuhr@pub.seu.edu.cn 招聘系統問題請咨詢: 025-52090048 東南大學人事處 2024年2月3日

四、考核方式
六、招考紀律