建設教育強?。『幽鲜?ldquo;十四五”教育事業發展規劃公布
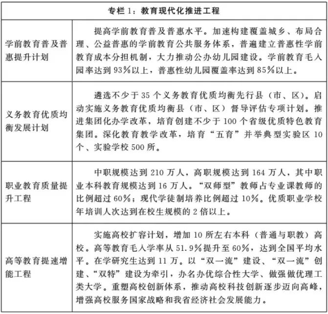
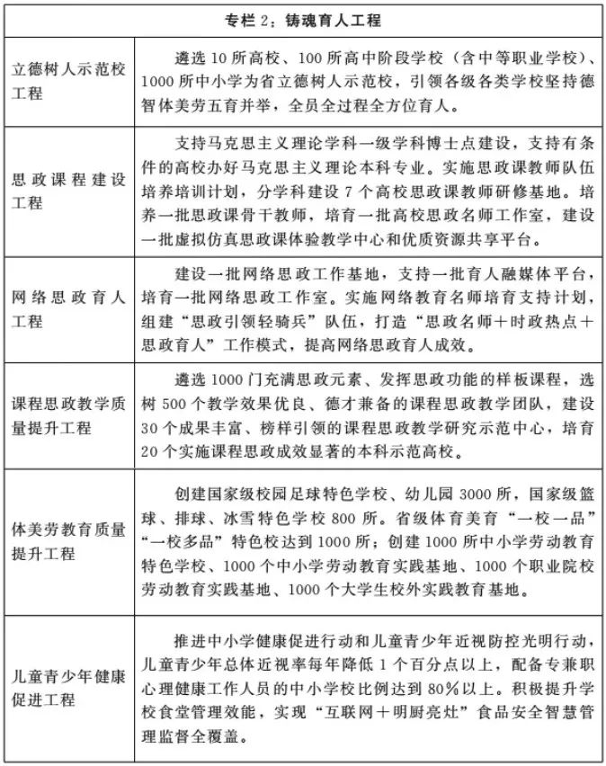
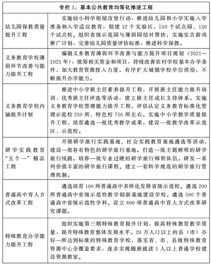
河南省人民政府關于印發河南省“十四五”教育事業發展規劃的通知 豫政〔2021〕40號 各省轄市人民政府、濟源示范區管委會,省人民政府各部門: 現將《河南省“十四五”教育事業發展規劃》印發給你們,請認真貫徹實施。 河南省人民政府 2021年12月31日 河南省“十四五”教育事業發展規劃 教育是國之大計、黨之大計。為加快推進教育現代化,構建高質量教育體系,建設教育強省,辦好人民滿意的教育,根據《河南省國民經濟和社會發展第十四個五年規劃和二○三五年遠景目標綱要》和《河南教育現代化2035》,制定本規劃。 一、開啟河南教育現代化新征程 (一)發展基礎和環境 (二)指導思想 (三)基本原則 (四)主要目標 二、全面落實立德樹人根本任務 (一)堅持用習近平新時代中國特色社會主義思想鑄魂育人 (二)構建一體化學校德育和思想政治工作新格局 (三)促進學生綜合素質全面提升 (四)健全家庭學校社會協同育人體系 三、推進基本公共教育均等化 (一)完善學前教育保障機制 (二)推動義務教育優質均衡發展 (三)鼓勵高中階段學校多樣化有特色發展 (四)完善特殊教育和專門教育保障機制 三、推進基本公共教育均等化 (一)完善學前教育保障機制 (二)推動義務教育優質均衡發展 (三)鼓勵高中階段學校多樣化有特色發展 (四)完善特殊教育和專門教育保障機制 七、著力建設高素質專業化創新型教師隊伍 (一)加強師德師風建設 (二)優化教師隊伍資源統籌配置 (三)完善教師管理體制機制 (四)著力提升教師地位待遇 八、深化教育領域綜合改革 (一)深化新時代教育評價改革 (二)大力推動育人方式和辦學模式改革 (三)支持和規范民辦教育健康發展 (四)統籌管理體制和保障機制改革 九、調整優化學校結構布局 (一)完善中小學幼兒園調整機制 (二)推動中等職業學校提質擴容 (三)調整優化高校布局 (四)統籌推進高教園區建設和校園基本建設 十、建設高校高質量科研創新發展體系 (一)實施創新驅動、科教興省、人才強省戰略 (二)提升高?;A研究和社會服務能力 (三)推動高校哲學社會科學創新發展 (四)激發高??茖W研究活力 十一、加快重點領域急需緊缺人才培養 (一)加大戰略新興產業和未來產業人才培養力度 (二)提升文化領域和現代服務業人才培養水平 (三)加快補齊公共衛生和健康領域人才短板 (四)夯實農業農村現代化人才基礎 十二、提升教育服務區域發展能力 (一)促進黃河流域教育高質量協同發展 (二)加快鄭州洛陽南陽教育創新發展 (三)支持大別山革命老區教育振興 (四)統籌推進鄉村教育振興 十三、推動信息化時代的教育創新 (一)實施教育新基建工程 (二)開發優質數字教育資源 (三)加快教育信息化創新應用與變革 (四)推動網絡化智能化教育服務 十四、擴大教育對外開放與合作 (一)深入實施推進共建“一帶一路”教育行動 (二)培養具有全球勝任力創新型人才 (三)加強和改進新時代中外人文交流 (四)深化區域教育交流與合作 十五、推進教育治理體系和治理能力現代化 (一)加強教育法治建設 (二)推動現代學校制度建設 (三)強化教育督導體制機制建設 (四)完善教育領域風險防控機制 十六、完善教育經費投入和管理機制 (一)完善教育投入保障機制 (二)優化教育投入結構 (三)強化教育資助體系建設 (四)提高教育經費使用效益 十七、加強黨對教育工作的全面領導 (一)牢牢掌握黨對教育工作的領導權 (二)貫徹落實黨的教育方針 (三)全面加強教育系統基層黨建 (四)營造風清氣正的良好政治生態 十八、完善規劃落實機制 (一)明確主體責任 (二)強化監測評估 (三)營造良好社會氛圍


